开云官方官网登录入口
中文
EN
设为首页
收藏本站
首页
开云官方官网登录入口
学院简介
学院领导
教学机构
行政机构
师资队伍
师资概况
正高级职称
副高职称
中级职称
教学名师
创新人才
荣退教师
学科建设
一流学科
博士授权点
博士后流动站
硕士授权点
博士生导师
硕士生导师(一)
硕士生导师(二)
教育教学
专业设置
一流课程
培养方案
实践教学
实验平台
教研教改
学生竞赛
教学成果奖评奖材料
专业认证
网络课程
教师
学生
科学研究
研究方向
研究成果
重点实验室
大型实验设备
党建工作
党建风采
学习园地
学生工作
学工队伍
学生动态
赤轮清风
校友之家
校友动态
校友风采
联系我们
合作交流
本科合作办学
交流访问
国际访问学者
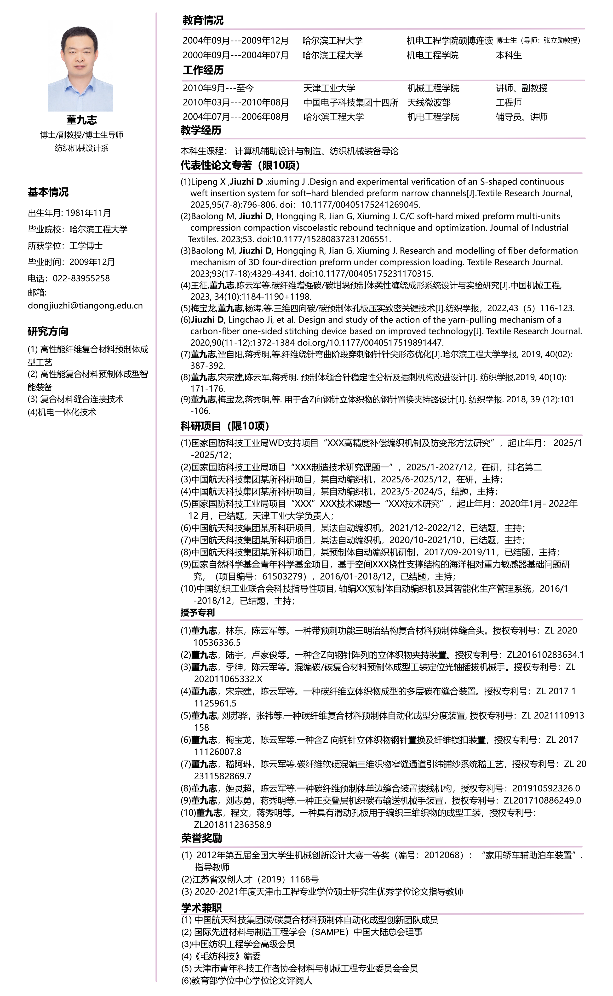
董九志
发布时间:2020-09-17
文章来源:机械学院
浏览:
10732